南宁市图书馆拟对中央空调系统维保服务项目进行询价采购,现将采购信息公告如下:
一、项目名称:2025年度南宁市图书馆中央空调系统维保服务
二、采购需求:维护保养服务范围(设施)一览表
1、中央空调系统项目维保设备概况
|
序号
|
设备名称
|
型号
|
变频器型号
|
数量
|
单位
|
位置
|
|
1
|
离心式冷水机组L-1/L-2
|
WSCO87LAT47F(450RT)
|
|
2
|
台
|
地下室冷冻机房
|
|
2
|
螺杆式风冷热泵机组L-3/L-4
|
MS140ST3-FEA
|
|
2
|
台
|
屋顶
|
|
3
|
冷却水循环泵LQB-1~3
|
KTZ200-150-315
|
ATV610D55N4
|
3
|
台
|
地下室冷冻机房
|
|
4
|
冷冻水循环泵LDB-1~3
|
K7200-150-320
|
ATV610D45N4
|
3
|
台
|
地下室冷冻机房
|
|
5
|
冷冻水循环泵LDB-4~6
|
TZ125-100-315
|
ATV610D15N4
|
3
|
台
|
地下室冷冻机房
|
|
6
|
循环冷却水
变频补水设备
|
DLDY-1600-L-2-0.6-2
|
VFD055M43A
|
1套
|
台
|
﹣1F
|
|
7
|
低噪音方形横流冷却塔LT-1/LT-2
|
YHA-400C
|
ATV610D11N4
|
2
|
座
|
屋顶
|
|
8
|
新风机组X-1F-5
|
MDW200CA
|
E580 4T0040G/4T0055P
|
1
|
台
|
一层6-7/J-K轴新风机房
|
|
9
|
新风机组X-1F-1
、X-2F-1
|
MDWO5OCA
|
E580 4T0011G/0015P
|
2
|
台
|
一层2-3/F-G,二层9-10/F-G空调机房
|
|
10
|
新风机组X-1F-2~4
|
MDWO3OCA
|
E580 4T0011G/0015P
|
3
|
台
|
一层6/BC,911/F-G轴,新风机房
|
|
11
|
新风机组X-7F-1
|
MDWO3OCA
|
E580 4T0011G/0015P
|
1
|
台
|
七层6-7/FG轴,新风机房
|
|
12
|
组合式空调机组K-1F-2
|
MDM1517-E5
|
E580 4T0110G/4T0150P
|
1
|
台
|
一层3-4/F-G轴空调机房
|
|
13
|
组合式空调机组
K-2F-2
|
MDM1315-E5
|
E580 4T0110G/4T0150P
|
1
|
台
|
二层10/B-C轴空调机房
|
|
14
|
组合式空调机组K-2F-3A/3B,6F-1A/1B/2A/2B,K-3F-1~2
|
MDM1315-E5
|
E580 4T0110G/4T0150P
|
8
|
台
|
二层15-16/B-C,六层6-7/F-G、10/F-G、6/B-C、10/B-C轴,三层6/B-C、9-10/BC轴空调机房
|
|
15
|
组合式空调机组K-2F-1
|
MDM1315-E5
|
E580 4T0110G/4T0150P
|
1
|
台
|
二层10/F-G轴空调机房
|
|
16
|
组合式空调机组K-2F-4
|
MDM1214-E5
|
E580 4T0090G/0110P
|
1
|
台
|
二层15/A-B轴空调机房
|
|
17
|
组合式空调机组K-5F-1A/1B/2A/2B
|
MDM1214-E5
|
E580 4T0090G/0110P
|
4
|
台
|
五层4个空调机
房
|
|
18
|
组合式空调机组4F-1A/1B/2A/2B
|
MDM1214-E5
|
E580 4T0090G/0110P
|
4
|
台
|
四层4个空调机房
|
|
19
|
组合式空调机组K-3F-3
|
MDM1013-E5
|
E580 4T0040G/4T0055P
|
1
|
台
|
三层10/F-G空调机房
|
|
20
|
组合式空调机组K-1F
|
MDM0912-E5
|
E580 4T0055G/4T0075P
|
1
|
台
|
一层3/FG轴空调机房
|
|
21
|
组合式空调机组K-3F-4 ~7、K-4F3~7、K-5F-3~6、K-6F-3~8
|
MDWO30CB
|
|
19
|
台
|
3到6层中庭吊顶式空调机
|
|
22
|
风机盘管FP-07
|
MCW700VC
|
|
9
|
台
|
七层南面与西面办公室
|
|
23
|
风机盘管FP-06
|
MCW600VC
|
|
152
|
台
|
24条,26条外的其余房间
|
|
24
|
风机盘管FP-05
|
MCW500VC
|
|
9
|
台
|
1层2号卫生间,视听体验及控制室
|
|
25
|
全程综合水处理器DZ-1~2
|
DLAP-350 DN 350
|
|
2
|
套
|
负二层冷冻机房
|
|
26
|
囊形隔膜自动定压补水装置
|
DLDY-800-L-I1.0-2
|
|
1
|
套
|
地下室冷冻机房
|
|
27
|
全程综合水处理器DZ-3
|
DLAP-200 DN 200
|
|
1
|
套
|
负二层冷冻机房
|
|
28
|
全自动软水器(全自动纳离子交换器)
|
DLN-6-8-A
|
|
1
|
套
|
1套负二层冷冻机房
|
|
29
|
除湿机
|
ERS-8138I
|
|
9
|
台
|
1F/7F
|
|
30
|
恒温恒湿机
|
ZKO3-HFP
|
|
2
|
|
7F珍品书库
|
|
31
|
直流变频多联机组
室外机
|
MDS I00DR5
|
|
2
|
组
|
屋顶恒温恒湿机外机
|
|
32
|
直流变频多联机组
室外机
|
MDS I80DR5
|
|
1
|
组
|
地下室14-15/A-B轴变配电室多联机外机
|
|
33
|
暗装吊顶式室内机
|
MCC090VP
|
|
7
|
台
|
地下室变配电室及值班室
|
|
34
|
冷却塔
|
YNA-400CXZ
|
|
1
|
座
|
楼顶
|
|
35
|
冷冻水泵
|
45kw
|
|
3
|
台
|
地下机房
|
|
36
|
冷却水泵
|
45kw
|
|
3
|
台
|
地下机房
|
|
37
|
冷冻水泵
|
15kw
|
|
3
|
台
|
地下机房
|
|
38
|
加压泵
|
3kw
|
|
1
|
台
|
地下机房
|
|
39
|
冷冻水箱
|
2.5*2
|
|
1
|
个
|
地下机房
|
|
40
|
格力柜机3P
|
3P
|
|
2
|
套
|
一层自修室
|
|
41
|
格力柜机5P
|
5P
|
|
2
|
套
|
二层24h阅览室
|
|
42
|
格力分体1P
|
1P
|
|
1
|
套
|
一层倒闸
|
|
43
|
格力家用中央空调
|
5P
|
|
1
|
套
|
旧馆24h阅览室
|
|
44
|
美的柜机
|
KFR-72LW/SDY-PA400(D3)
|
|
2
|
套
|
一层消防控制室
|
|
45
|
中央空调主机控制系统
|
麦克维尔怡控系统
|
|
1
|
套
|
一层消防控制室
|
|
46
|
风系统控制系统
|
霍尼韦尔
|
|
1
|
套
|
一层消防控制室
|
|
47
|
水泵变频启动柜
|
麦克维尔
|
|
2
|
套
|
负一层空调机房
|
|
48
|
风柜控制柜
|
麦克维尔
|
|
46
|
套
|
各楼层
|
2、公共场所集中空调通风系统配套设备卫生安全检测
|
服务内容
|
数量
|
服务技术要求
|
|
风管清洗消毒
新风机组
风机盘管机组
楼层空调柜机
冷却塔
检测项目
检测费用
安全要求
|
2300平方米
7台
170台
41台
2台
3项
|
清洗消毒包括送风管、回风管、散流器及各种过滤管网等。
清洗消毒包括翅片、过滤网等。
清洗消毒包括风机、叶轮、蜗壳、表冷器、冷凝水盘等。
清洗消毒包括翅片、过滤网等。
清洗消毒包括冷却塔集水盘泥垢、填料等。
1、 公共场所集中空调通风系统
2、 公共场所和公共用品用具
3、 公共场所环境空气
报价要求包含第三方(具有相关检验资质公司)的检测费,并出具合格的检测报告。
设备维护、清洗、消毒作业时应做好安全防护措施,确保人身、设备安全,因操作不当造成重大安全责任事故的按国家相关法律法规处置,并按实际损失赔偿全部费用。
|
三、本次采购预算金额270000.00元。
四、相关要求:
1、本预算包含本馆中央空调系统全部设备维保服务费、维保期内系统设备出现故障维修需要更换的所有配件、材料及人工费用。
2、本次询价响应供应商报价时须写明总价,询价响应报价包含完成本项目服务工作的所有费用,定标后不再增补任何费用。
3、服务成果交付期:自合同签订后 5日内(开始提供维护、维保、测试服务)交付采购人使用。
4、维保服务工作周期:维保服务工作周期为自签订合同之日起壹年;本项目采取一次招标三年沿用,实行一年一签合同分年付款的办法。中标后,采购人与中标人签订有效期一年的采购合同(自合同签订之日起计算)。合同期满后,在预算能保证的前提下,采购人根据相关政策以及中标人服务质量再确定是否与中标人续签第二年合同,续签总金额以采购人第二年实际预算安排为准,以此类推;年度合同期满但采购人未获得预算批复或需求取消,经采购人提前书面通知中标人后,合同到期中止,不再顺延。
5、项目维修保养技术需求
|
一、项目要求及技术需求
|
|
序号
|
服务内容
|
数量
|
服务项目要求(或技术参数需求)
|
备注
|
|
1
2
|
中央空调系统维保项目
公共场所卫生安全检测
|
6项
3项
|
▲(一)提供系统维保服务方案
1、中央空调主机维护保养服务;
2、冷冻水和冷却水系统管道保养及空调循环水水质处理服务;
3、冷却水泵、冷冻水泵维护保养服务;
4、空调末端设备的维护保养服务;
5、冷却塔维护保养服务;
6、主机及未端控制系统维护保养;
7、其他附属设备维护保养
▲(二)维护保养技术要求
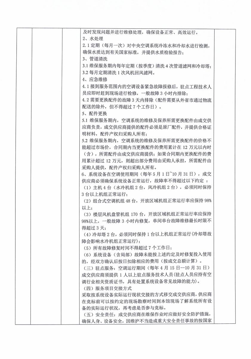
1、定期(每月两次)对空调机组和太阳能系统进行预防性保养,及时发现问题并进行维修处理,确保设备正常、高效运行。
2、水处理
2.1定期(每月一次)对中央空调系统冷冻水和冷却水进行检测,确保水质达到有关国家标准,并提供水质检验报告;
3、管道清洗
3.1维保服务期内每年定期(按季度)清洗4次管道滤网和冷却塔;
3.2每月定期清洗1次风机回风滤网。
4、应急维修
4.1接到服务范围内的空调设备紧急故障报修后,驻点工程技术人员应即时赶到现场进行检修,一般故障3小时内排除;
4.2需要更换配件的故障3天内排除(配件需要从外省市通过物流配送的除外,但不得超过7个工作日)。
5、配件更换
5.1维保服务期内,空调系统的维修及保养所需更换配件由成交供应商负责,成交供应商提供的配件必须是原厂配件,并提供合格证明材料,配件产权归采购人所有;
5.2维保服务期内,空调系统的维修及保养所需更换配件的价格不能超过市场价,合同期内当更换配件的费用累计在12万元以内时(含),所需配件由成交供应商提供;如果合同期内更换配件的费用累计超过12万元,则超出部分费用由采购人承担,所需配件由采购人提供,配件产权归采购人所有。
6、系统设备在空调使用期间(每年5月1日~10月31日),成交供应商必须确保系统设备正常运行,故障率不得超过以下约定 :
(1)主机4台(水冷机组2台,风冷机组2台),必须同时保持3台以上机组正常运行;
(2)组合式空调机组48台,开放区域机组正常运行率应保持98%以上;
(3)楼层风机盘管机组170台,开放区域机组正常运行率应保持98%以上,一般故障3小时内修复,单间单台故障维修最长时限不得超过3天;
(4)冷却塔2台,必须同时保持1台以上机组正常运行(冷却塔故障会影响水冷机组正常运行);
(5)所有故障修复时间不得超过7个工作日;
(6)系统设备(含局部)故障未能按上述约定及时修复投入使用的,经双方确认后按日扣除相应的费用(按成交总额计算)。
(三)驻点服务:空调运行期间(每年4月15日--10月31日)成交供应商须提供1人以上驻点服务技术人员(驻点人员应持有空调行业相关资质证书,具有处置系统设备常见故障的能力)。
(四)服务项目交接方式
采取按系统设备实际运行现状交接的方式移交成交供应商,供应商在竞标前可以按约定的现场勘察时间到本馆现场了解系统所有设备的实际运行状况,再考虑是否参与竞标。
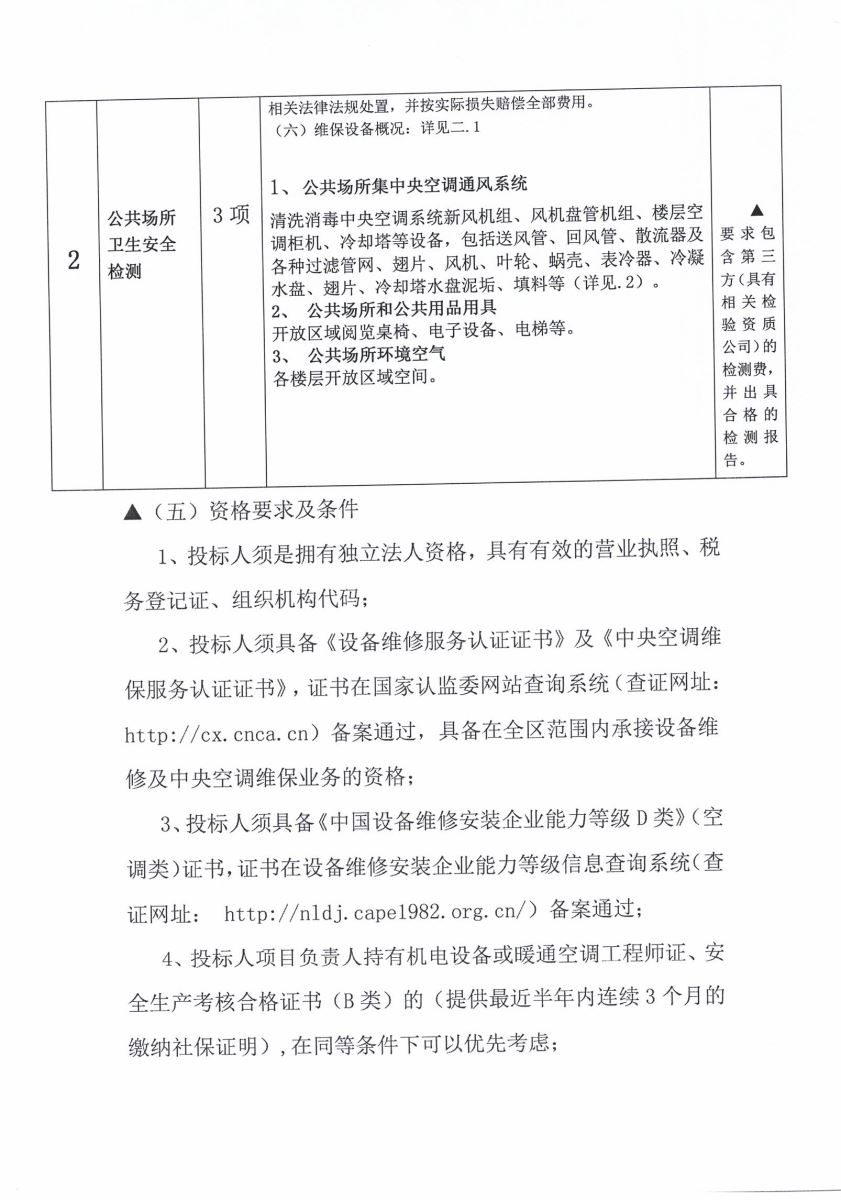
(五)安全责任:成交供应商在维保作业时应做好安全防护措施,确保人身、设备安全,因维护不当造成重大安全责任事故的按国家相关法律法规处置,并按实际损失赔偿全部费用。
(六)维保设备概况:详见二.1
1、公共场所集中央空调通风系统清洗消毒中央空调系统新风机组、风机盘管机组、楼层空调柜机、冷却塔等设备,包括送风管、回风管、散流器及各种过滤管网、翅片、风机、叶轮、蜗壳、表冷器、冷凝水盘、翅片、冷却塔水盘泥垢、填料等(详见.2)。
2、 公共场所和公共用品用具开放区域阅览桌椅、电子设备、电梯等。
3、 公共场所环境空气
各楼层开放区域空间。
|
▲要求包含第三方(具有相关检验资质公司)的检测费,并出具合格的检测报告。
|
▲(五)资格要求及条件
1、投标人须是拥有独立法人资格,具有有效的营业执照、税务登记证、组织机构代码;
2、投标人须具备《设备维修服务认证证书》及《中央空调维保服务认证证书》,证书在国家认监委网站查询系统(查证网址:http://cx.cnca.cn)备案通过,具备在全区范围内承接设备维修及中央空调维保业务的资格;
3、投标人须具备《中国设备维修安装企业能力等级D类》(空调类)证书,证书在设备维修安装企业能力等级信息查询系统(查证网址: http://nldj.cape1982.org.cn/)备案通过;
4、投标人项目负责人持有机电设备或暖通空调工程师证、安全生产考核合格证书(B类)的(提供最近半年内连续3个月的缴纳社保证明),在同等条件下可以优先考虑;
5、询价响应供应商需提供询价响应文件和相关的证明材料,包括但不限于:营业执照,法定代表人身份证,空调清洗消毒、维护、操作资格等证明文件(证书)的复印件,复印件须注明与原件一致并加盖单位公章,所有纸质材料一式三份。注明:将询价响应文件的扫描电子版和纸质材料密封。
6、投标人在“信用中国”网站(www.creditchina.gov.cn)或中国政府采购网(www.ccgp.gov.cn)查询相关供应商主体信用记录,将查询结果加盖投标人单位公章提交(必须提供,如为事业单位及高校可不提供);
7、投标人须符合《政府采购法》第二十二条规定的条件;
⑴、具有独立承担民事责任的能力;
⑵、具有良好的商业信誉;
⑶、具有履行合同所必需的设备和专业技术能力;
⑷、有依法缴纳税收和社会保障资金的良好记录;
⑸、参加政府采购活动前三年内,在经营活动中没有重大违法记录;
⑹、法律、行政法规规定的其他条件。
8、出现下列情况之一者,询价响应文件无效,作为无效文件处理;
⑴、询价响应文件字迹模糊不清(包括提交的各类复印件)
⑵、询价响应文件内容,技术标准没有实质响应询价文件要求。
⑶、询价响应供应商所提供的服务不能满足询价文件的要求。
⑷、投标人提供的报价明显低于市场价格且其在评标现场合理的时间内无法提供书面说明材料的视为无效投标。
(六)确定成交供应商原则:根据《政府采购非招标采购方式管理办法(中华人民共和国财政部令第74号)》等相关文件确定成交供应商。
(七)公告时间3个工作日( 2025年 4月10日9:00-14日17:00截止)联系人:李瑞绒07714977290
南宁市图书馆
2025年4月10日
.jpg)
.jpg)
.jpg)
.jpg)
.jpg)
.jpg)
.jpg)
.jpg)
.jpg)